Skip to content
laco.vanphong@gmail.com
0965 498 222
TƯ VẤN HỆ THỐNG QUẢN LÝ
TIÊU CHUẨN QUẢN LÝ CHẤT LƯỢNG
ISO 9001:2015
ISO 14001:2015
ISO 17025:2017
ISO 50001:2018
ISO 27001:2013
IATF 16949
FSC
FSC/CoC
TIÊU CHUẨN AN TOÀN THỰC PHẨM
HACCP
ISO 22000:2018
FSSC 22000
BRC
HALAL
GMP (Thực phẩm)
VIETGAP
GLOBAL GAP
DƯỢC VÀ THỰC PHẨM CHỨC NĂNG
GMP
GMP Thực phẩm chức năng
WHO GMP
C-GMP
ISO 13485
ISO 15378
TIÊU CHUẨN NGÀNH DỆT MAY
GOTs
OEKO – TEK Standard 100
Higg FEM
NĂNG LƯỢNG SINH KHỐI
AN TOÀN LAO ĐỘNG & TRÁCH NHIỆM XÃ HỘI
ISO 45001:2018
BSCI
SEDEX – SMETA
SA-8000
VCS
DỊCH VỤ CHO THUÊ BAN ISO
ĐÀO TẠO HUẤN LUYỆN
TƯ VẤN PHÁP LUẬT
Sở hữu trí tuệ
Tư vấn độc quyền thương hiệu
Bản quyền tác giả
Đăng ký bản quyền
Đăng ký bản quyền tác giả
Đăng ký bản quyền tác phẩm
Đăng ký bản quyền phần mềm
Nhãn hiệu hàng hóa
Kiểu dáng công nghiệp
Đăng ký kiểu dáng công nghiệp
Đăng ký kiểu dáng sản phẩm
Đăng ký độc quyền kiểu dáng
Đăng ký sáng chế, giải pháp hữu ích
Xử lý xâm phạm quyền sở hữu trí tuệ
Xâm phạm nhãn hiệu
Vi phạm bản quyền
Hàng giả hàng nhái
Chuyển nhượng, chuyển giao
Chuyển nhượng nhãn hiệu
Chuyên giao đơn đăng ký
Hợp đồng license
Doanh nghiệp
Đăng ký doanh nghiệp
Các loại hình doanh nghiệp
Thành lập công ty
Lập chi nhánh, văn phòng đại diện
Thay đổi nội dung doanh nghiệp
Thay đổi trụ sở
Thay đổi ngành nghề
Thay đổi người đại diện pháp luật
Chuyển đổi loại hình doanh nghiệp
Tư vấn nội bộ doanh nghiệp
Tư vấn hợp đồng lao động
Tư vấn bảo hiểm xã hội
Tư vấn pháp luật thường xuyên
Đầu tư
Đăng ký đầu tư
Điều chỉnh giấy chứng nhận đầu tư
Điều chỉnh vốn
Thay đổi địa điểm đầu tư
Gia hạn đầu tư
Đăng ký cấp giấy chứng nhận đầu tư
Đăng ký cấp vốn mua cổ phần
Đăng ký hợp đồng BCC, BT
Đăng ký đầu tư ra nước ngoài
Yếu tố nước ngoài
Visa – xuất nhập cảnh
Giấy phép lao động cho người nước ngoài
Xin cấp, gia hạn thẻ thường trú, tạm trú
Việt kiều
Việt kiều mua nhà đất tại Việt Nam
Xác nhận có gốc Việt Nam
Người nước ngoài mua nhà đất tại Việt Nam
Thủ tục hồi hương
Dân sự
Giao dịch dân sự
Tư vấn soạn thảo hợp đồng
Thỏa thuận tài sản chung
Thủ tục nhà đất
Mua bán nhà đất
Hợp thức hóa nhà
Hợp đồng thuê nhà
Thừa kế, di chúc
Hôn nhân gia đình
Giải quyết tranh chấp dân sự
Đại diện bảo vệ quyền và lợi ích hợp pháp tại tòa
Đàm phán, giải quyết tranh chấp
Dịch vụ pháp lý khác
Chứng nhận – Công bố Hợp chuẩn hợp quy
Tư vấn giấy phép vệ sinh an toàn thực phẩm
Thẻ APEC
Xử lý nợ
Đăng ký lưu hành mỹ phẩm
ĐĂNG KÝ MÃ SỐ, MÃ VẠCH
TRUY XUẤT NGUỒN GỐC
DỊCH VỤ ĐÁNH GIÁ NHÀ CUNG CẤP
PHẦN MỀM QUẢN TRỊ ISOPRO
CÁC DỊCH VỤ TUYỆT VỜI KHÁC
Tư vấn FDA
Tư vấn nhà xưởng
Tư vấn CFS
Công cụ 5S
Công cụ Kaizen
TUYỂN DỤNG
Giới thiệu
Hồ sơ năng lực
Sơ đồ tổ chức
Tin tức LACO
Liên hệ
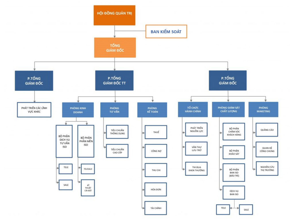
Sơ đồ tổ chức
SƠ ĐỒ TỔ CHỨC CÔNG TY CP TM DV LA CO
Tinh thần nghiêm túc cầu thị
Chuyên nghiệp trong từng hành động
Nhiệt tình, không ngại khó khăn
Hỗ trợ nhanh chóng, kịp thời
Chi phí hợp lý so với giá trị mang lại
Đảm bảo hoàn thành dự án 100%
TƯ VẤN HỆ THỐNG QUẢN LÝ
TIÊU CHUẨN QUẢN LÝ CHẤT LƯỢNG
ISO 9001:2015
ISO 14001:2015
ISO 17025:2017
ISO 50001:2018
ISO 27001:2013
IATF 16949
FSC
FSC/CoC
TIÊU CHUẨN AN TOÀN THỰC PHẨM
HACCP
ISO 22000:2018
FSSC 22000
BRC
HALAL
GMP (Thực phẩm)
VIETGAP
GLOBAL GAP
DƯỢC VÀ THỰC PHẨM CHỨC NĂNG
GMP
GMP Thực phẩm chức năng
WHO GMP
C-GMP
ISO 13485
ISO 15378
TIÊU CHUẨN NGÀNH DỆT MAY
GOTs
OEKO – TEK Standard 100
Higg FEM
NĂNG LƯỢNG SINH KHỐI
AN TOÀN LAO ĐỘNG & TRÁCH NHIỆM XÃ HỘI
ISO 45001:2018
BSCI
SEDEX – SMETA
SA-8000
VCS
DỊCH VỤ CHO THUÊ BAN ISO
ĐÀO TẠO HUẤN LUYỆN
TƯ VẤN PHÁP LUẬT
Sở hữu trí tuệ
Tư vấn độc quyền thương hiệu
Bản quyền tác giả
Đăng ký bản quyền
Đăng ký bản quyền tác giả
Đăng ký bản quyền tác phẩm
Đăng ký bản quyền phần mềm
Nhãn hiệu hàng hóa
Kiểu dáng công nghiệp
Đăng ký kiểu dáng công nghiệp
Đăng ký kiểu dáng sản phẩm
Đăng ký độc quyền kiểu dáng
Đăng ký sáng chế, giải pháp hữu ích
Xử lý xâm phạm quyền sở hữu trí tuệ
Xâm phạm nhãn hiệu
Vi phạm bản quyền
Hàng giả hàng nhái
Chuyển nhượng, chuyển giao
Chuyển nhượng nhãn hiệu
Chuyên giao đơn đăng ký
Hợp đồng license
Doanh nghiệp
Đăng ký doanh nghiệp
Các loại hình doanh nghiệp
Thành lập công ty
Lập chi nhánh, văn phòng đại diện
Thay đổi nội dung doanh nghiệp
Thay đổi trụ sở
Thay đổi ngành nghề
Thay đổi người đại diện pháp luật
Chuyển đổi loại hình doanh nghiệp
Tư vấn nội bộ doanh nghiệp
Tư vấn hợp đồng lao động
Tư vấn bảo hiểm xã hội
Tư vấn pháp luật thường xuyên
Đầu tư
Đăng ký đầu tư
Điều chỉnh giấy chứng nhận đầu tư
Điều chỉnh vốn
Thay đổi địa điểm đầu tư
Gia hạn đầu tư
Đăng ký cấp giấy chứng nhận đầu tư
Đăng ký cấp vốn mua cổ phần
Đăng ký hợp đồng BCC, BT
Đăng ký đầu tư ra nước ngoài
Yếu tố nước ngoài
Visa – xuất nhập cảnh
Giấy phép lao động cho người nước ngoài
Xin cấp, gia hạn thẻ thường trú, tạm trú
Việt kiều
Việt kiều mua nhà đất tại Việt Nam
Xác nhận có gốc Việt Nam
Người nước ngoài mua nhà đất tại Việt Nam
Thủ tục hồi hương
Dân sự
Giao dịch dân sự
Tư vấn soạn thảo hợp đồng
Thỏa thuận tài sản chung
Thủ tục nhà đất
Mua bán nhà đất
Hợp thức hóa nhà
Hợp đồng thuê nhà
Thừa kế, di chúc
Hôn nhân gia đình
Giải quyết tranh chấp dân sự
Đại diện bảo vệ quyền và lợi ích hợp pháp tại tòa
Đàm phán, giải quyết tranh chấp
Dịch vụ pháp lý khác
Chứng nhận – Công bố Hợp chuẩn hợp quy
Tư vấn giấy phép vệ sinh an toàn thực phẩm
Thẻ APEC
Xử lý nợ
Đăng ký lưu hành mỹ phẩm
ĐĂNG KÝ MÃ SỐ, MÃ VẠCH
TRUY XUẤT NGUỒN GỐC
DỊCH VỤ ĐÁNH GIÁ NHÀ CUNG CẤP
PHẦN MỀM QUẢN TRỊ ISOPRO
CÁC DỊCH VỤ TUYỆT VỜI KHÁC
Tư vấn FDA
Tư vấn nhà xưởng
Tư vấn CFS
Công cụ 5S
Công cụ Kaizen
TUYỂN DỤNG
Giới thiệu
Hồ sơ năng lực
Sơ đồ tổ chức
Tin tức LACO
Liên hệ